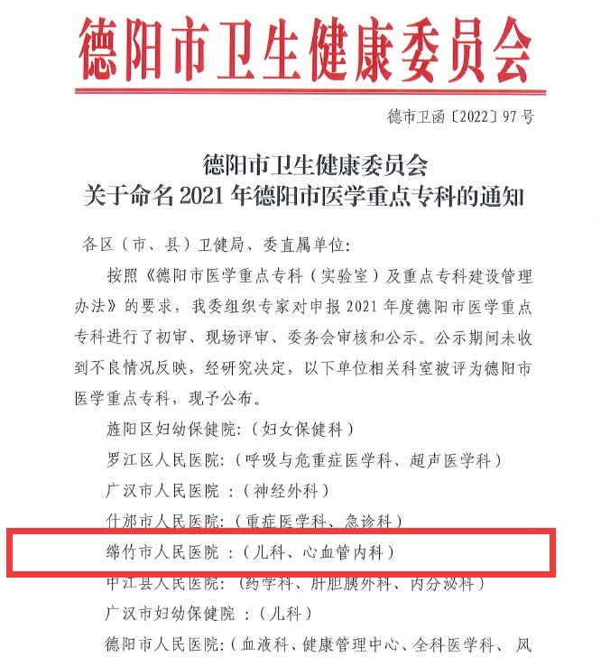
喜讯!近日德阳市卫健委公布了2021年德阳市医学重点专科创建项目名单,绵竹市人民医院重点专科建设工作再创佳绩。儿科、心血管内科凭借出众的综合实力,顺利通过现场评审,成功创建为德阳市医学重点专科。这两个专科的成功创建,标志着该院的重点专科群建设工作迈上了一个新台阶。
截至目前,绵竹市人民医院已有省级重点专科5个(康复医学科、泌尿外科、神经外科、护理学科、重症医学科),德阳市级重点专科9个(内分泌科、妇产科、普外科、检验科、呼吸内科、感染性疾病科、骨科、儿科、心血管内科)。
近年来,绵竹市人民医院高度重视学科建设和专科能力提升,始终把学科建设作为医院发展的重要抓手,牢走“人才兴院、科技强院、质量建院、特色办院、文化力院”发展战略之路,通过激励技术创新、加强人才队伍建设、加大资源配置力度等举措,推进医院重点专科建设,以专科发展带动诊疗能力全面提升,不断满足人民群众高质量医疗服务新需求,为医院“争创三甲”注入磅礴动力。(刘广玲、医师报陈远航)








